“知彼知己,百战不殆;不知彼而知己,一胜一负;不知彼不知己,每战必败。”
最近,有个在金融行业做运营的朋友和我交流。由于他们刚上线了一款现金贷APP,并积累了一部分初始用户,于是老板要求他们针对这个产品用户做一下用户研究。可是,我的朋友却不知该如何下手。
尽管后来他兢兢业业的邀请用户做了一些访谈,并结合业务数据画出了用户画像,可是下一步该如何利用这些调研结果进行落地仍然感到很困惑。
听到这里,我反问他:你做调研之前,是否有问过老板这次调研的目标是什么呢?如果一开始就没有明确目标,自然失去了方向,那么后面的调研更会偏离,越走越远了。我们不应该为了调研而调研。
首先,需要承认的是,做用户调研是很重要的。就像孙子兵法里面所说的,要“知彼知己”。在这里面,“知彼”的重要性和优先级甚至要高于“知己”。放在运营领域,“知彼”就是要去了解我们的用户。
然而,运营的同学在谈到用户调研的时候,往往会陷入一个误区,认为做调研一般都是设计或用户研究团队需要做的事情,往往会结合各种设备仪器,及用户心理学、人类学日志等方面的理论来进行调研。如果是由运营来发起是否不够专业?其实,我想说的是,如果是服务于业务增长,运营团队也可以凭借自己对数据和用户的理解,通过调研找到差异化洞察,从而助力增长。相比传统“以用户体验为中心”的用户研究方法,以“增长为中心”的用户研究更加依靠目标和数据驱动,通过快速迭代找到增长的爆破点。
笔者结合平时的工作整理,把这套调研的流程分成“四部曲”,从定义目标开始,找到用户调研的方向,通过搜集到的反馈和数据进行用户洞察,最后找到差异化的定位来进行落地测试。
1 定义目标
回到本文一开始现金贷APP的例子。这个产品主要是瞄准海外市场的某个地区,针对没有银行信用记录,无法从银行获得传统金融服务的用户。
再从产品当前的生命周期来看属于早期的推广期,我建议这个时候,主要的调研目标是进行产品定位,找到早期受众的用户类型是谁?他们借款的场景/用途是什么?从而为后续找到精准的推广渠道,打磨产品卖点,为增长做好铺垫。
原先,他们以为借款的用户主要是希望买一些类似手机、摩托车等日常消费品;后来发现,很多借款用户的主要目的是有两类:1)申请贷款,希望做一些兼职或小生意,能够改善家里的生活;2)在遇到婚丧嫁娶、或生病住院的情况下,需要临时支用一笔钱进行应急使用。找到这两个主要的场景以后,接下来运营团队就可以打磨产品,瞄准不同的用户群体,设计不同的内容文案进行触达。
比如针对第一种场景,他们通过数据对比,发现很多借款用户是已婚女性,年龄在25-35岁左右。原来,这些借款人的丈夫大多在城市打工,虽然每个月都往家里寄钱,但是仅够贴补家用。她们希望能够能通过获取一笔额外贷款,在当地做点小生意,改善家庭生活环境。
如果你的产品已经进入到一个快速发展期,这个时候的目标是为了获得更多的营收,需要如何开展调研呢?以共享打车场景为例,如果我们希望能够进一步提升订单总金额(GMV),不妨针对这个公司做一下拆解。
从上述公式中,如果从用户角度出发,看到影响订单总金额的用户包括新用户、活跃用户和唤回用户。假设市场竞争已经非常激烈,拉新的用户成本比较高,那么为了在当下提升订单总金额的目标,可能我们需要更多的挖掘活跃客户的潜力,调研目标是通过了解打车平台活跃客户的行为和使用场景,提升他们的订单转化率、打车频次或提高客单价。
2 用户调研
有了清晰的目标以后,就可以指导我们进行具体的调研了。这里,通常会借助以下一些手段来帮助我们从宏观到微观理解我们的行业和用户。
行业/竞品报告
第三方数据 (如百度指数、APP Annie等)
业务数据
定性访谈
定量问卷
有可能你会问,目标不是围绕我的现有用户进行研究从而实现增长吗?为什么我们还需要看行业报告和第三方数据?实际上,借助行业/竞品研究报告,和第三方数据,可以有助于我们进行交叉对比,通过我们的用户数据和特征与所在的行业进行对比,与直接竞品进行对比,更有助发现产品使用用户和需求的差异点。找到了差异点,才更有助洞察到增长的机会。
对于行业、竞品报告,相信大家可以通过搜索可以找到各种免费或付费的版本,建议大家可以养成定期搜集、归类整理报告的习惯,至少要做到每三个月都去关注一下行业是否发生了一些重大的变化或竞品在战略、业务上是否做了什么关键调整,这些都有可能影响我们接下来的用户运营和增长策略。此外,从第三方数据,我们也可以获得很多有用的洞察。
比如百度指数,通过和竞品关键词对比,我们可以至少从用户所在的城市、性别、年龄三个维度来发现用户群的差异。笔者以“得到”和“樊登读书”为例,通过百度指数,我们可以很明显的发现这两个产品在用户群上具备非常大的差异性:
1)从城市来看,得到的一、二线城市用户更多,而樊登读书的用户主要更多的分布在江苏、山东、河南等二三四线城市居多(如果熟悉樊登读书的话,你可能知道这和樊登老师通过不同地域的渠道代理商来发展客户的获客方式有关)。
2)从年龄分布看,得到的用户更偏年轻化,而樊登读书的用户在40岁以后的年龄群体中仍然占一定的优势。
3)从性别看,得到用户更偏男性,而樊登读书的用户则女性居多。再继续往下读之前,可以想想这个原因是什么?
如果你听过樊登读书的话,会知道樊登读书的内容会更多的偏家庭生活(如育儿)、心灵和职场管理的话题,而这几类又恰恰是女性经常关注的焦点。
接下来,不可忽视的是我们要通过业务数据的分析,更加深入的了解我们的用户,为进一步的定量/定性调研做准备。如果我们在设计产品的时候,做好数据埋点和用户标签打标,可以获得非常丰富的用户行为数据,和交易数据。我们可以根据不同的维度对用户进行分组,进而找到不同用户群体的差异。
比如,可以按照用户生命周期,把用户分为:新用户、活跃用户、沉睡用户,观察不同用户群的特点和差异。也可以再根据RFM模型,把用户按照活跃时间,频次,对业务的贡献度来进行不同的分组。
还以前文提到的打车场景为例。假如我们当下希望重点提升活跃客户的订单转化、和客单价来提升整体订单金额(GMV),那么就需要重点关注这些活跃用户群体在不同频次,不同客单价的用户分布情况。这里尤其需要注意一些在数据表现上分布在一些“极值”上的客户。比如晚上22点以后打车的用户,只有周末时间段打车的用户或经常有一些长距离打车的用户等。
洞察到数据上的用户差异,接下来就可以通过一些定性或定量的手段,更有针对性的洞察和还原用户的使用场景。注意,这里笔记建议一般我们有了数据的发现以后,先通过定性进行用户走访或线上调研,然后再结合用户的反馈,通过定量进一步来验证我们要得出的结论。
3 差异化洞察和落地
到这里,围绕我们的调研目标,通过行业和数据分析,及用户走访,相信一定会洞察到一些差异化的点。通过用户群体(城市、年龄、性别及行为等)的差异化,进而提炼产品的差异化,最终在运营策略的落地上实现差异化的运营。
比如,在提到的打车场景中,通过数据发现有两类人群比较特殊:
1)晚上22点以后打车的人群,经常是固定线路;
2)异地打车的人群,一般是机场、车站到市中心;经过调研,发现针对第一类人群,主要是上班族,晚上加班以后有打车回家的需求。第二类人群主要是商务差旅人群。到了另外一个城市以后,希望能够尽快从机场叫到车。
针对第一种情况,用户最大的痛点是如何在加班时段的下班高峰期,让用户尽快能打到车。从运营的角度,我们需要优化的是我们的司机调度算法,以及针对司机端的奖励机制,鼓励司机在这个时段调度到目标人群比较集中的地段。
针对第二种情况,可以在APP端基于地理位置进行判断,当用户所在城市发生变动以后,可以第一时间触发通知给到用户,告知从机场或车站如何找到网约车停车点,更为便捷的叫上车,从而最终可以让用户第一时间使用该打车平台,提升了高客单价客群的订单转化率。
这里分享一下笔者之前服务过的一个案例。
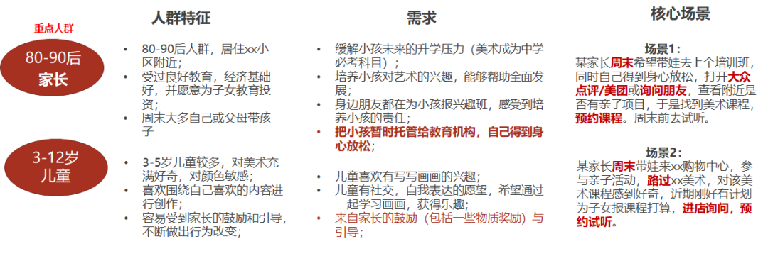
这是一家主打美术的教育培训机构。作为一家线下连续教育的门店,核心指标是单店的业务流水(如下图)。我们根据不同客群贡献的流水来对这个总目标进行拆解。然后通过后台数据发现,新客流水占门店流水的比例较低。也就是说,新客的转化率较差,门店的日常营业流水多是通过老客户及客户复购带来的。那么用户调研的目标就是如何提升新客转化率。
在找到要解决的问题及目标以后,首先我们和教育机构的管理层、老师做了沟通,了解到该机构原先的产品定位是在主打外教美术课程,与国际教育理念接轨,同时中教、外教结合,既能帮助儿童提升美术技能,也能够培养英文表达能力。
紧接着,我们选取了一部分报名课程的家长做了用户的访谈,提炼出一些购买课程的客户需求和使用场景后,结果让培训机构的管理人员“大跌眼镜”。原先,大家以为家长会冲着“中美外教”、“国际艺术体系”这些卖点购买课程,实际上,从家长决策的角度,更多的会参考来自美团、大众点评的口碑推荐。还有一个有趣的洞察是,家长给儿童报美术课程,不单单是为了培养孩子兴趣。由于美术绘画课程一般要持续90-120分钟左右,家长一般在这个过程可以得到放松,可以在购物中心去购物,买买东西等等。
在获客方式上,该美术教育门店比较多依赖线下的流量,通过地推的方式把家长引导到门店进行试听。可是,家长在决策的时候,会重点参考口碑以及行业背书。比如,家长大多情况不会当场决定是否购买,试听后还会到美团、点评去查看该门店的好评情况。实际上,这家门店由于平时不太注意在美团/点评的运营,导致实际评论数较少,而且还有小部分差评的情况。
另外,这家美术教育机构的创始人是一个在美术界特别有威望的画家,教研的课程是与中央美院联合研制的。但是这些宣传点反而没有拿出来向客户展示,而是隐藏在宣传画册中。
针对以上总结的问题,和洞察到的差异点,我们梳理出如下运营优化策略:
1)重点优化在美团/点评上店铺的图片、文字素材,及引导用户积极的做出评论,同时通过9.9专享试听课包,从线上获得更多的用户流量到店;
2)强化信任背书;在门店/橱窗展示来自中央美院的认证以及知名企业合作的背书等;
3)提供门店的远程视频监控。家长的儿童在学习画画期间,家长也可以在购物的同时,通过扫描小程序看到儿童在绘画的情况。同时,在首次绘画完成后,增加拍照墙,和自己的作品进行留念,增加仪式感。
通过上述方式,解决了该美术门店的新用户转化问题,从而在短短的三个月,门店整体的流水增长翻番的目标。
以上就是笔者如何通过用户研究,发现差异点,进而找到新的业务增长机会的一些总结。
最后想说的是,从定位目标,开展用研,到用户洞察、落地测试是个不断循环往复和迭代的过程。随着用户群体的变化,或市场的变化,我们也需要进一步的通过用户研究辅助我们及时调整产品方向和运营策略。希望本次分享能够对读者有帮助。
作者【有思想的芦苇】

小程序
扫码打开微信小程序
APP下载
扫码下载市场部网 App









